Search
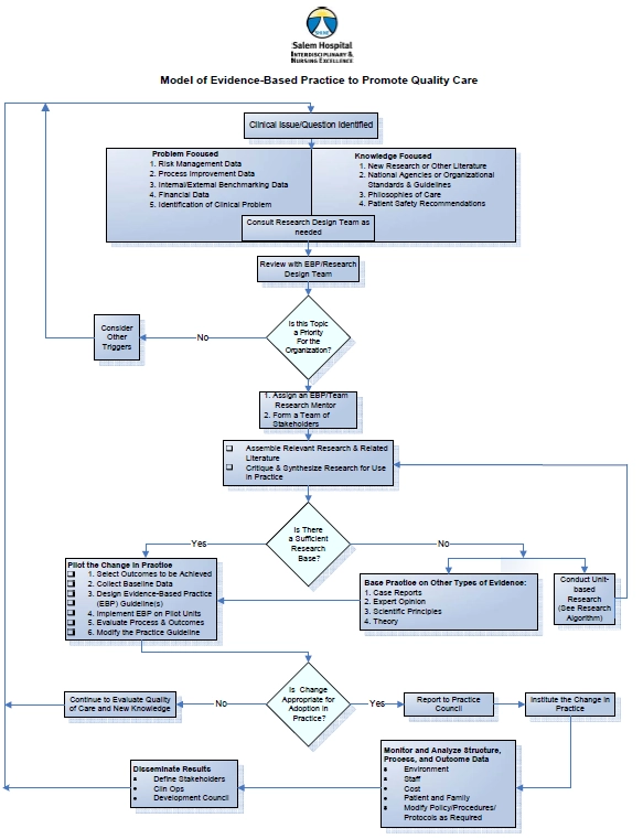
EBPflowchart
Image taken on Jul 20, 2016, 14:05 PM by User Not Found

Anevidence-basedpracticetopromotequalitycareflowchart
Back to all images