Speech, occupational therapy orders updated in Epic
July 30, 2023
Reasons for orders changed July 18, orders remain same
By: Thomas S. Christ, speech therapist, and Cora C. Sheldon, occupational therapist
There are now new cognition evaluation choices for speech therapy and occupational therapy orders in Epic.
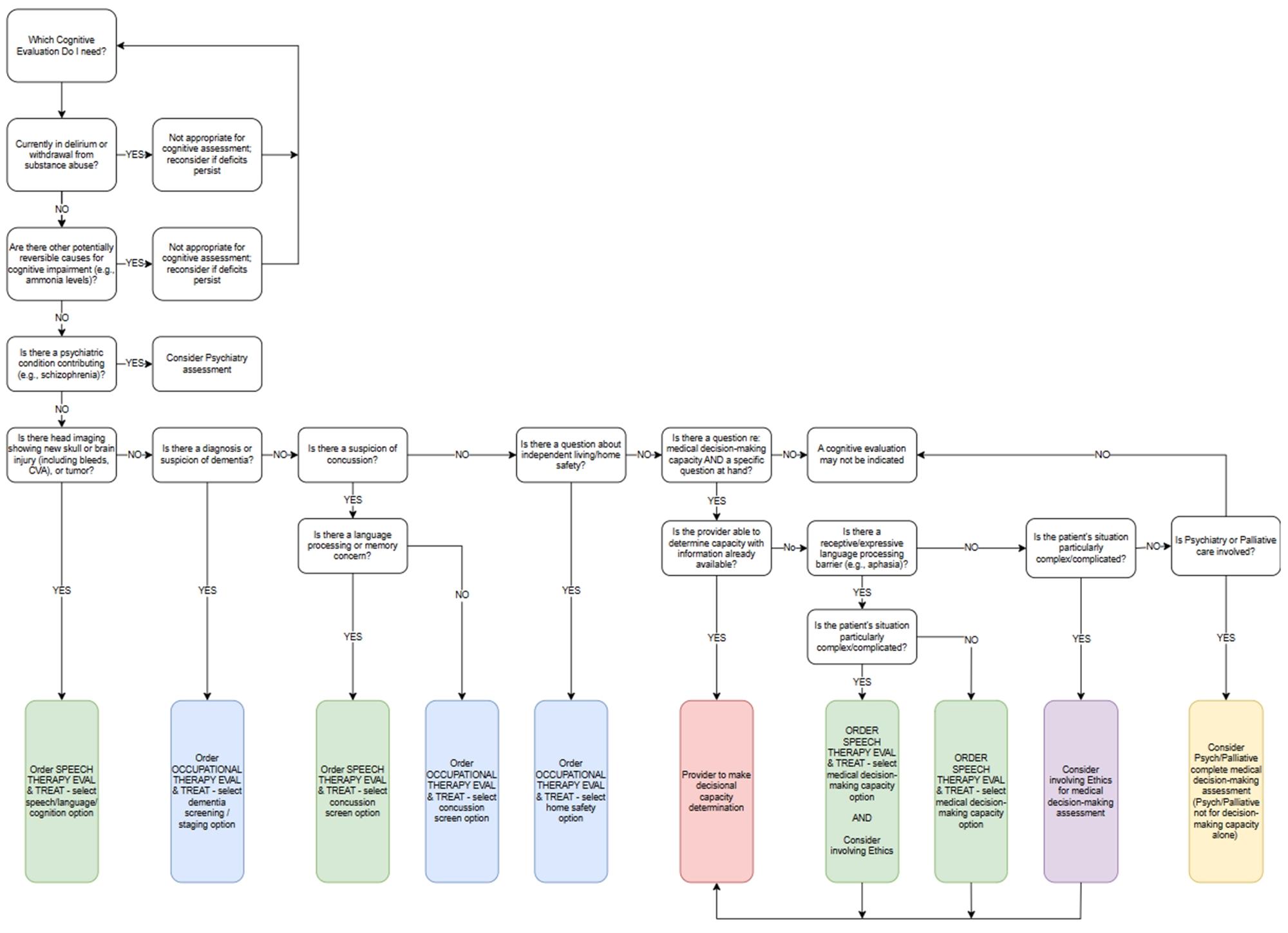
In acute rehabilitation, speech therapists and occupational therapists work with patients who have cognition deficits arising from organic diseases. Historically at Salem Health, when cognitive-communication barriers may be confounding, both speech therapists and occupational therapists have assisted providers with assessment information to help determine whether a patient has medical decision-making capacity.
However, deciding which therapy discipline to order (and when) hasn’t always been clear. This has led to delays in care and incomplete reports.
To remedy this situation, Epic orders for speech therapy and occupation therapy were updated on July 18 to ensure the right orders reach the right therapy discipline every time. Here’s how to choose:
Occupational therapy
- This is the primary therapy discipline to address cognitive orders regarding home safety, medication management and dementia screening for care needs. It can include both formal and informal assessments to evaluate and demonstrate a patient's cognitive deficits, depending on what the therapist deems most appropriate for each patient situation.
Speech therapy
- This is the therapy resource for assistance with cognitive communication and medical decision-making capacity. Note: Our psychiatry, palliative care and ethics partners are still able to assist with questions about medical decision-making capacity, too.
- To ensure consistency and increase value, the speech therapy medical decision-making capacity evaluation will directly speak to the patient’s expression and comprehension ability for communicating decisions, insight, verbal reasoning, memory and yes/no reliability.
Updates to the Epic orders:
- The speech therapy and occupational therapy orders themselves will not change – just the reason specified within the order. An optional comment box is also available in the order for the provider to share more specific contextual information.
- When ordering speech therapy or occupational therapy for cognition-related needs, the provider will be prompted in the order to specify (check a box) the reason for referral related to cognition (e.g., dementia staging for care needs).
- Please also consider waiting until any acute changes in cognition are addressed to order speech therapy or occupational therapy in order to address cognitive deficits (e.g., wait until an acute UTI is treated before requesting a medication management assessment). This also helps the therapy teams’ triage and assign orders.
We wanted to make this a smooth and easy transition for providers, and we consulted our care team partners along the way for their thoughts.
Decision tree
To make it easier to decide which discipline to order, we created a decision tree, click the image to enlarge:

New order reasons
Here are screen shots of the new order reasons: